How to create a sweep/ split line on the surface of a revolve?

Hello GrabCad Community,

I am creating a 3D model of a PET bottle. I want to use the sweep feature for better looks and grip around the neck and bottom of the bottle.
I would like to have a line following the shape of the bottle with 3 peaks and 3 valleys, therefore I created a sketch on the front plane with a spline like a sinus shape. After that I used the split line feature with the bottle surface.
But the result of this is not exactly what I want, because it looks like the gradient of the curve is not the same everywhere.
I hope I was clear enough with my explanation and someone in the community can help me or give me some advice on this.

Thank you very much.

Regards,
David

2 Answer

Hi David! I spent some time this morning trying different approaches to provide you a solution :)

The uploaded file is from Solidworks 2014 so you might not access to the feature tree with an older version. However, I've uploaded an image with snapshots of my screen for reference!

Because of the increasing radius bottle geometry it was too challenging to get a nice looking "Split Line" feature at different elevation of the bottle.

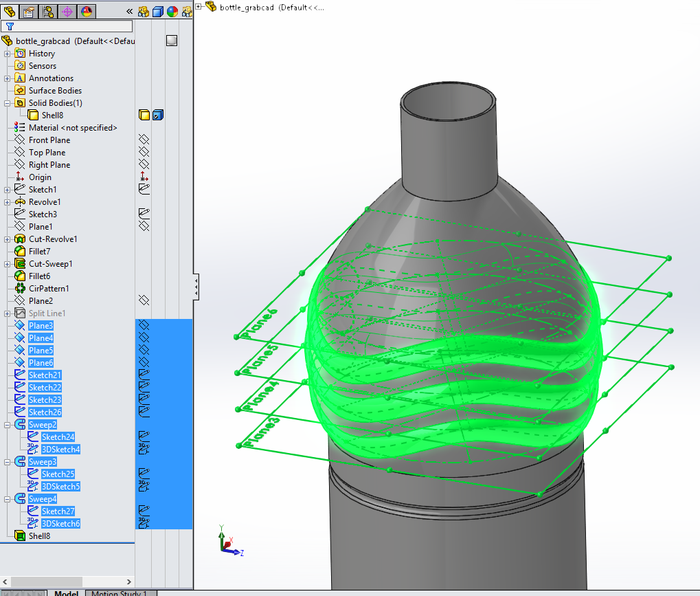
So in my solution, I rolled your shell feature to the end of the feature tree list, then rolled back to work with the single solid body before the shell.

From there, I created 4 new planes ( I spaced mine equally at 10mm; yours can be any distance) and created four new sketches which I used for sketch geometry for the upcoming 3D sketches creating the curves around the bottle.

When creating your sketch on these new planes, be sure to use intersection curve to create the circle geometry. Then connect six lines equally spaced from the center out; in other words make the circle into six equal parts. These sketches are necessary to keep symmetry in the design and to line up 3D sketch vertices.

Now, create a 3D sketch and use "spline on surface" sketch feature and between two planes, click the spline up and down the available vertices sketch geometry to create the “peaks & valleys” all around the bottle’s solid body. After that, on a standard right (or front) plane create another sketch of a closed contour shape for use in a sweep feature.

You should now have a profile & path for a solid sweep feature. Be sure to select “twist along path” when creating the sweep! You should have the idea now, just gotta repeat the process for the other grip bands.

You should still have a single solid body after the sweep features, so now finally roll the feature tree to the end where your shell command will float the thickness around your newly created grips ;)

Hi Tommy!

Thank you so much for your help.

I tried several different approaches as well with the "Split Line" feature, without success. I wonder if it's possible with this feature and I just don't see the necessary constrains to realize it.

Just as I got your answer I also came up with another way to do it.

I created 2 new planes, spaced 10mm.Then I started a 3D sketch with "spline on surface" feature, I set 6 points, 3 for peaks and 3 for valleys, alternating and intersecting with the top and bottom of my newly created planes. Then I used construction lines to connect the 3 points on the top plane and the 3 points on the bottom plane to create 2 evenly sided triangles.
From one point of each triangle I drag another construction line to the midpoint of the opposing line. After that I constrain these 2 lines to be parallel. This perfectly orientates the spline to itself, it can just still rotate around the bottle. This can be changed by orientating one of the lines inside of one triangle with the front or right plane.

For the other splines, I just create more evenly spaced planes and 3D sketches with "spline on surface" feature. After that, on a standard right (or front) plane, another sketch of a closed contour shape for use in a sweep feature.

My 3D sketches when seen from the top view forms a perfect "star of David", I think that's a quite funny coincidence.

Tommy thank you very much again for your support.
I feel like maybe I should get a little bit active in this community.

Cheers,
David