how to use add existing curves option in NX-CAD

give me an example

5 Answers

maybe this link will help
http://www.eng-tips.com/viewthread.cfm?qid=284194
good luck!

check these files

what do you want to do with that option ??? what is the use of it, i had tried alitle to use it but nothing to me too, maybe we can came with something to do the same thing diferent way,

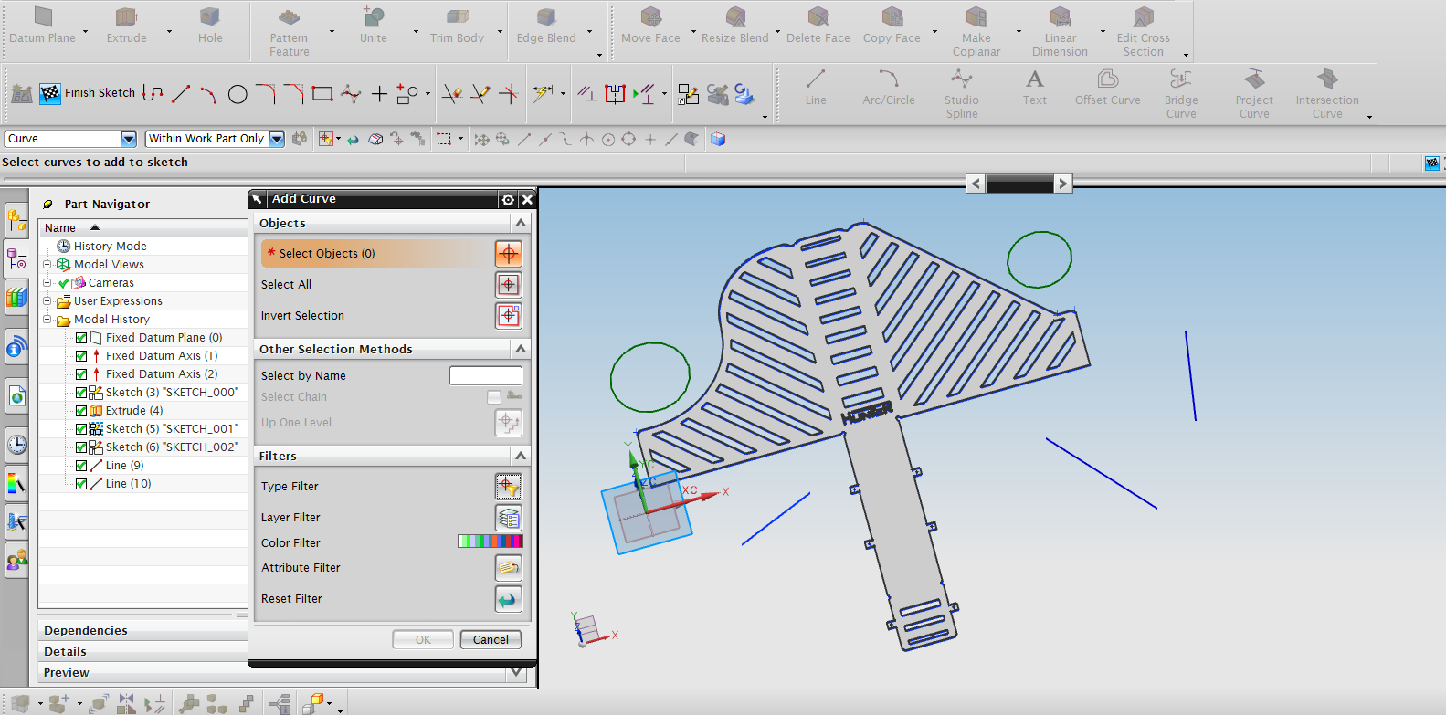
ok open a project of yours
enter in a new sketch
when u will be able to select "add existing curves" picture 1
after that i stand still, because i cannot select anything picture 2

Hi siva
first you extract curve which you want ,n project it on selected plan then go to sketch mode..so in that you can use ADD Existing curve command

GrabCAD Community will undergo scheduled maintenance on Thursday, November 20th, between 9:00 AM and 1:30 PM UTC. During this time, the website will be unavailable and users will not be able to log in.