ProE mold cavity shelhoutte curve and option


Shelhoutte curve is a curve formed on outline of a part when viewed in particular direction. I am not going to explain the entire core cavity split because we already discussed it in previous tutorial . Please go through following steps
-
Step 1:
Generally shelhoutte curve type of parting surface are used for splitting 3D shapped pipes, and components with full round edges. I took a simple plastic component with full round edge as shown in the image
-
Step 2:
Refer previous tutorial to assemle the component . else follow these steps
1-file-new-manufacturing then click mold cavity
2- Assemble the component as shown in the image -
Step 3:
Once you assebled the component properly , you can click "silhoutte curve" and select the surface. You should select all the full round surfaces as shown in the image
-
Step 4:
Image shows the selected surfaces, for complicated components you need to define the direction plane also
-
Step 5:
Now you need to create a parting surface from the created silhoutte curve using sweep feature as shown in the image
-
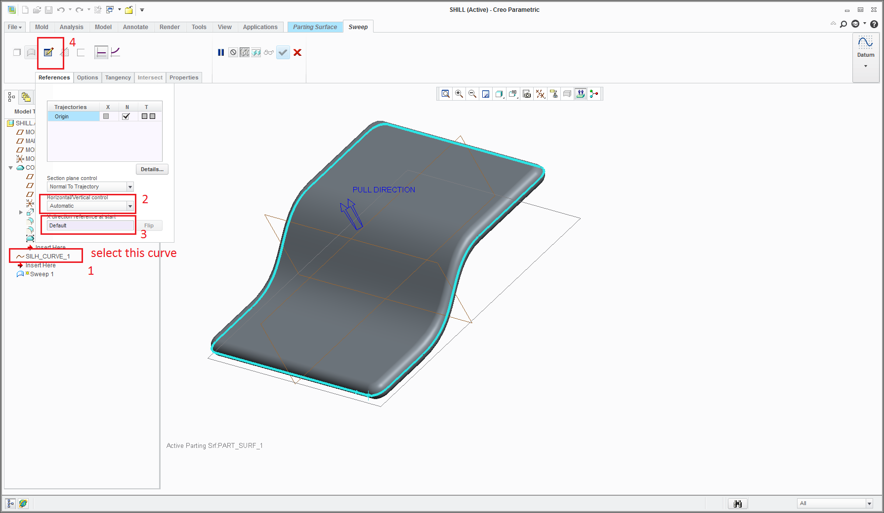
Step 6:
You need to select that silhoutte curve and follow the steps as shown in the image and next you need to create a sketch (sweeping profile)
-
Step 7:
Just create a straight line of required length as shown in the image. We should keep in mind that this surface should cut the work piece which we will create in coming steps
-
Step 8:
Create a workpiece using automatic workpiece as shown in the image (you can also refer previous tutorial )
-
Step 9:
You can now do the core cavity splitting , Please refer previous tutorial for splitting core cavity