Helical Gear (Flat teeth)
As one of the oldest and most widely used types of gears, spur gears continue to play a foundational role in mechanical engineering, offering precise motion and dependable performance. In this tutorial we will learn how to draw this in step by step.
For more:
Facebook page: https://www.facebook.com/SolidWorksCADDesign
Facebook group: https://web.facebook.com/share/Hv8x1avADZXXN56A/
YouTube: https://www.youtube.com/@SolidWorksandCADDesign
LinkedIn: https://www.linkedin.com/in/shubashis/
Grab CAD: Shubashis Sen
G-Mail: solidworkandcaddesign@gmail.com
-
Step 1: Creating outer dia of the model

-
Step 2: Creating hole in front side

-
Step 3: Creating hole in back side

-
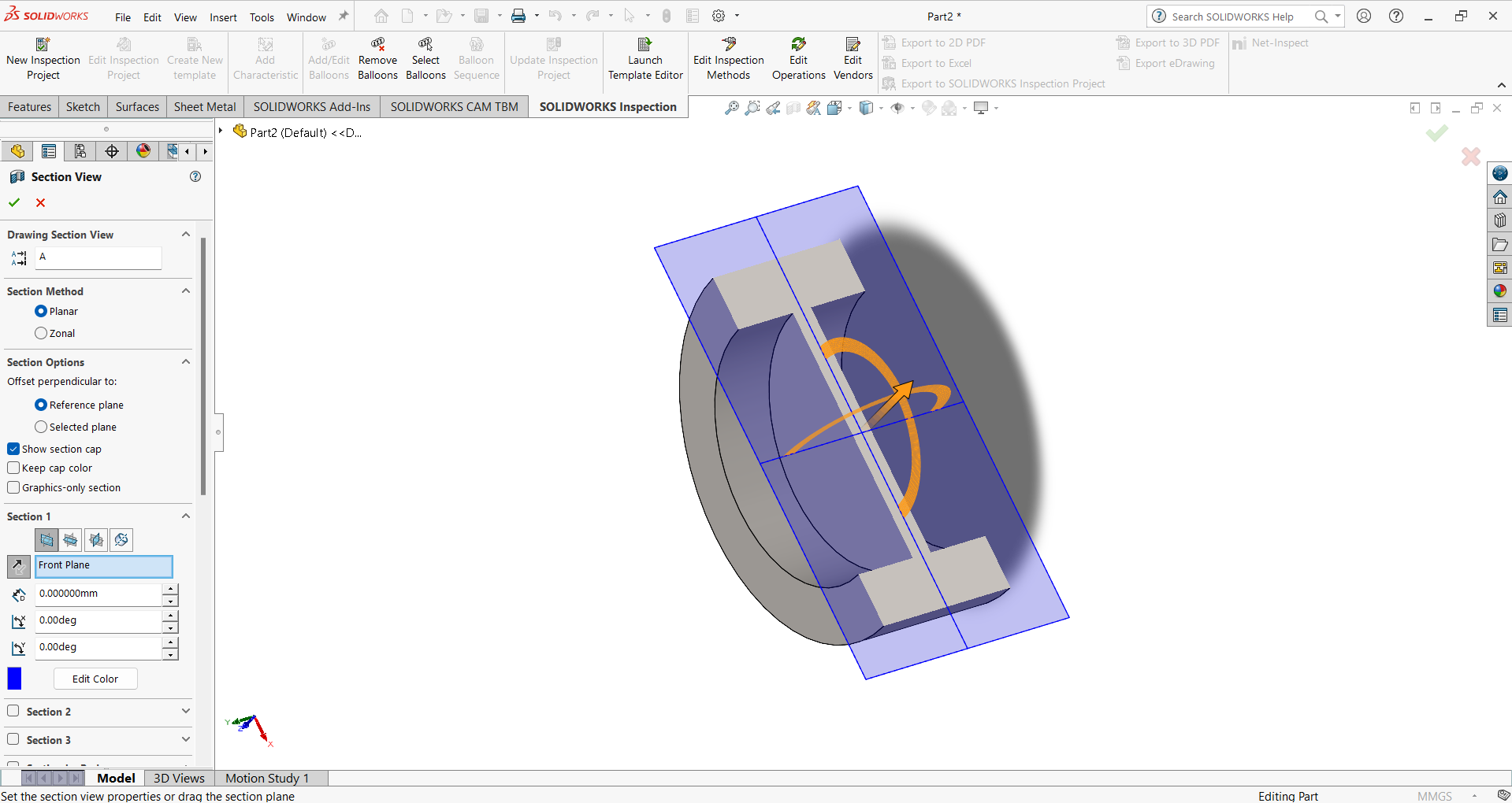
Step 4: Sectional view of front and back side


-
Step 5: Creating colar space
05

-
Step 6: Create teeth of spur gear

-
Step 7: Pattern of the teeth

-
Step 8: Creating hole for thread (front side)


-
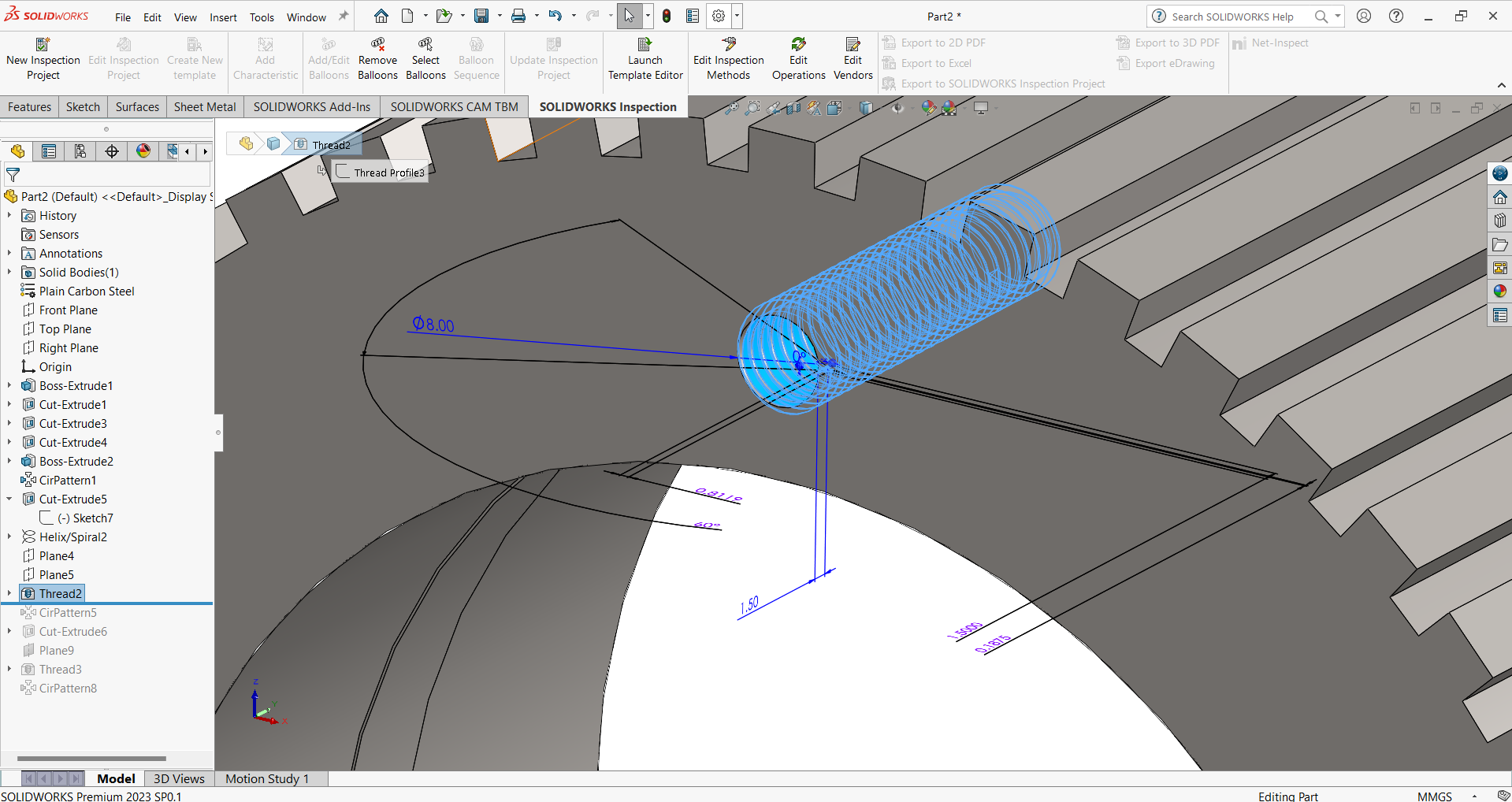
Step 9: Applying thread (front side)



-
Step 10: Pattern thread (front side)

-
Step 11: Creating hole for thread (Back side)

-
Step 12: Applying thread (Back side)

-
Step 13: Pattern thread (front side)
