Smooth dust cover
Simple tutorial for 3D modeling "smooth" dust cover in Solidworks in 14 steps.
We will be using an original Soviet factory drawing to avoid any mesurements deviations.
The drawing and finished model can be found here:
https://grabcad.com/library/ak47-smooth-dust-cover-56-a-212-1
Basically there are two ways i would use to make a 3D model of such as stamped component :
a. As a surface model and then use "thicken" tool - i will use this one for AKM dust cover later on
b. As a solid body and then use "Shell" tool - this method is much simpler and absolutely sufficient for "smooth" dust cover so i will use that for this tutorial:
-
Step 1:
Sketch the outer cross section of the dust cover using the recalculated blueprint dimmensions. Then use "Boss Extrude" and set 237,6mm which is outer overal length of the part. Or you can eventually sketch the inner section of the part and in the "Step 10" check "Shell outward" box.

-
Step 2:
Cut the rear angled face using "Cut Extrude" tool

-
Step 3:
Cut the side flanges using "Cut Extrude" tool

-
Step 4:
Make an arc on the corner of the feature from the previous step using "Fillet" tool. Since its dimension is not specified on the blueprint i have set 2mm value.
-
Step 5:
"Mirror" the previous two features
-
Step 6:
Sketch the tightening rib section and its profile which will be used as trajectory for "Sweep" tool


-
Step 7:
Use "Fillet" tool to make an arc on between the dust cover body and tightening rib
-
Step 8:
Round the corners of the vertical face using "Cut Extrude" tool - drawing radius is 2,5~3,5mm, so we can use 3,5~4,5mm since we are modeling outer shape. You can possibly use "Fillet" tool however that will round also the edge on the angled face which is not necesarily rounded using the same arc size.

-
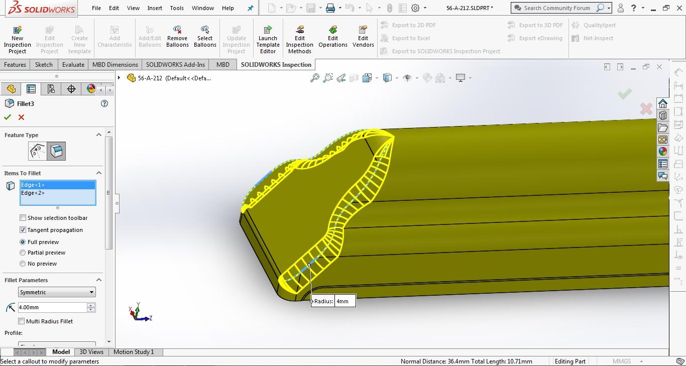
Step 9:
Round the edge of the angled face using "fillet" tool - value is 4mm

-
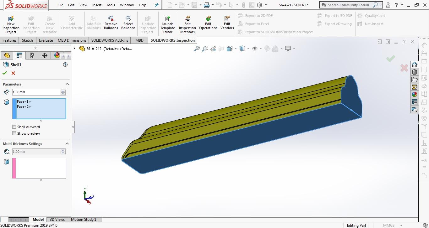
Step 10:
Make a shell using "Shell" tool. Make sure that all edges and corners which should be filleted are done, set 1mm thickness and select bottom and front faces to be removed. As i mentioned in a "Step 1" - just in case you chose to model inner surfaces you can check the "Shell outward" box.

-
Step 11:
Cut the recoil spring base slot using "Extrude cut" tool

-
Step 12:
Cut the ejection port and charging slot using "Extrude cut" tool

-
Step 13:
Cut the "serial number trunnion window" using "Extrude cut" tool

-
Step 14: Finalization
I have noticed that there should be also two more arcs on the ejection port and charging handle slot which are not shown on the factory blueprint, so you can possibly add those as well.
